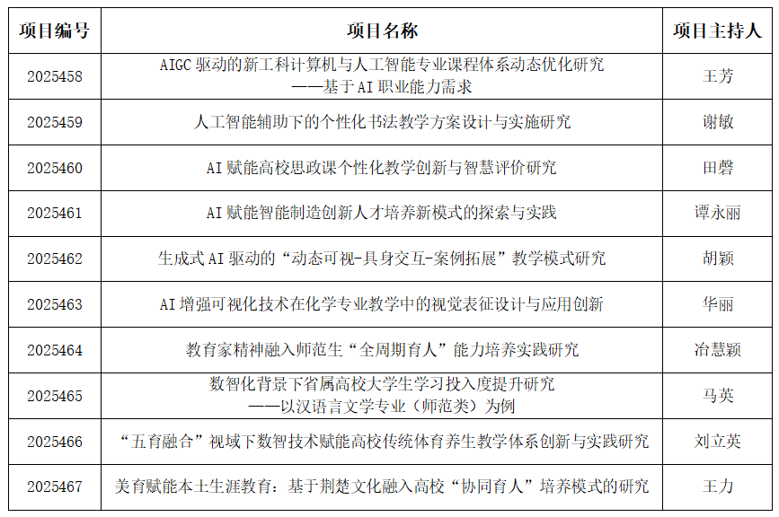
本网讯(通讯员 陈曦)近日,湖北省教育厅发文公布2025年湖北本科高校省级教学改革研究项目立项名单,pp电子《AIGC驱动的新工科计算机与人工智能专业课程体系动态优化研究——基于AI职业能力需求》等10个项目获批立项。

近年来,学校通过完善教学改革研究项目管理模式、调整优化项目管理机制、搭建交流研讨平台等一系列举措,持续鼓励和支持广大教师聚焦教学一线,潜心研究教育教学规律,创新教学模式,形成具有创新性和推广价值的理论成果与实践案例。
教务处相关负责人表示,学校将以此次项目立项为契机,进一步营造重视教学、研究教学、改革教学的浓厚氛围,将教改研究成果切实转化为提升课堂教学实效、促进学生全面发展的强大动能,持续推动学校教育教学工作再上新台阶,为培养更多担当民族复兴大任的时代新人作出新的更大贡献。(新闻中心编辑 夏锐)












